Tamaño de letras
A-
A
A+
Color del sitio
R
A
A
A
Saltar al contenido principal
Pánel lateral
Inicio
Más
Iniciar sesión (ingresar)
Inicio
Organigrama
Requisitos de finalización
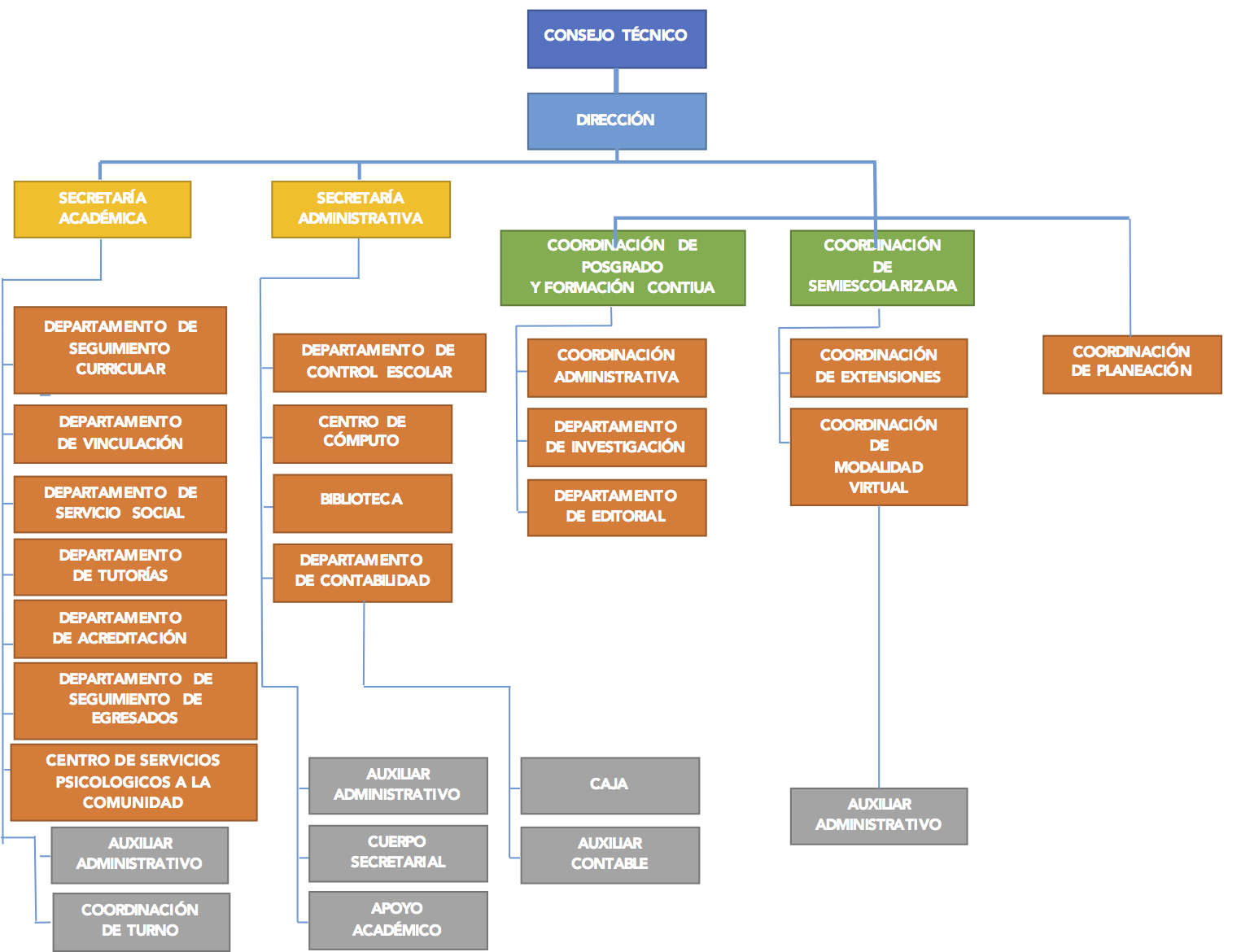
Organigrama
Facultad de Psicología Modalidad Virtual 2023
Última modificación: lunes, 17 de julio de 2023, 18:48
Actividad anterior
Misión y Visión
Ir a...
Ir a...
Directorio 2015-2018
Relación de Sinodales Extraordinarios Regularizacion Ciclo 2024-2025
Directorio
Historia
Misión y Visión
Plan Curricular 2023 y 2014
Créditos extras PLAN 4
Calendario Escolar 2025-2026
Información de Créditos
Calendarización 2025-2026 NON
Actividad siguiente
Plan Curricular 2023 y 2014